Aberrant phase separation and nucleolar dysfunction in rare genetic diseases
Martin A. Mensah, Henri Niskanen, Alexandre P. Magalhaes, Shaon Basu, Martin Kircher, Henrike L. Sczakiel, Alisa M. V. Reiter, Jonas Elsner, Peter Meinecke, Saskia Biskup, Brian H. Y. Chung, Gregor Dombrowsky, Christel Eckmann-Scholz, Marc Phillip Hitz, Alexander Hoischen, Paul-Martin Holterhus, Wiebke Hülsemann, Kimia Kahrizi, Vera M. Kalscheuer, Anita Kan, Mandy Krumbiegel, Ingo Kurth, Jonas Leubner, Ann Carolin Longardt, …Denes Hnisz

Abstract
Thousands of genetic variants in protein-coding genes have been linked to disease. However, the functional impact of most variants is unknown as they occur within intrinsically disordered protein regions that have poorly defined functions1,2,3. Intrinsically disordered regions can mediate phase separation and the formation of biomolecular condensates, such as the nucleolus4,5. This suggests that mutations in disordered proteins may alter condensate properties and function6,7,8. Here we show that a subset of disease-associated variants in disordered regions alter phase separation, cause mispartitioning into the nucleolus and disrupt nucleolar function. We discover de novo frameshift variants in HMGB1 that cause brachyphalangy, polydactyly and tibial aplasia syndrome, a rare complex malformation syndrome. The frameshifts replace the intrinsically disordered acidic tail of HMGB1 with an arginine-rich basic tail. The mutant tail alters HMGB1 phase separation, enhances its partitioning into the nucleolus and causes nucleolar dysfunction. We built a catalogue of more than 200,000 variants in disordered carboxy-terminal tails and identified more than 600 frameshifts that create arginine-rich basic tails in transcription factors and other proteins. For 12 out of the 13 disease-associated variants tested, the mutation enhanced partitioning into the nucleolus, and several variants altered rRNA biogenesis. These data identify the cause of a rare complex syndrome and suggest that a large number of genetic variants may dysregulate nucleoli and other biomolecular condensates in humans.
Main
Monogenic and common diseases are frequently associated with mutations in transcriptional regulatory proteins, including DNA-binding transcription factors. However, the functional impact of the majority of such mutations is unknown, and many complex diseases still lack a clear underlying genetic component1,9,10,11,12. We initially set out to identify the molecular basis of brachyphalangy, polydactyly and tibial aplasia/hypoplasia syndrome (BPTAS; Online Mendelian Inheritance in Man database identifier: 609945), an extremely rare complex malformation syndrome with an as yet unknown molecular aetiology13,14,15,16,17,18,19. During the study, five individuals (I1–I5) were diagnosed with BPTAS. All five exhibited a distinct skeletal phenotype, including short and malformed lower limbs characterized by tibia aplasia or hypoplasia, preaxial polysyndactyly and contractures of large joints (Fig. 1a,b). In all five individuals, anomalies of the upper limbs were less severe compared with those of the lower limbs, and included brachydactyly or brachyphalangy of fingers with an irregular finger length (Fig. 1a,b). Short radius and ulna and contractures or pterygia of the elbow joints were present in four out of five individuals. All individuals with BPTAS diagnosed during our study or described in previous reports also presented with distinct craniofacial, neurological and genitourinary features. Phenotypic findings are summarized in Supplementary Table 1. Detailed clinical and family histories are provided in Supplementary Note and Extended Data Fig. 1.

phalanges and short proximal phalanges of the thumbs. c, Pathogenic frameshift variants in the acidic tail of HMGB1 in the individuals with BPTAS reported in this article are highlighted in red. Previously reported variants associated with developmental delay are in black. Note the genotype–phenotype correlation: C-terminal frameshifts result in BPTAS,a, Photographs of individuals diagnosed with BPTAS. Top row, hands of I1, I2 and I5. Note brachydactyly, irregular finger length and hypoplasia of the nails. Bottom row, lower extremities of I1, I2 and I5, presenting with malformed legs, joint contractures, preaxial polysyndactyly and hypoplasia of the nails. b, Radiograms of I1, I2, I4 and I5. Top far left, limb radiograms (at newborn age) of I1 showing brachydactyly and brachyphalangy, tibial aplasia, hypoplastic fibulae and preaxial polysyndactyly. Top middle left, babygram of I2. Note tibial aplasia, hypoplastic and absent fibulae, hypoplastic pelvic bones and hypoplastic right femur. Top middle right, lower extremities of I4 (at 6 months) showing asymmetric shortness of tibiae and fibulae. Top far right, fetogram of I5 showing tibial aplasia, hypoplastic and absent fibulae, hypoplastic pelvic bones and contractures of joints. Bottom row, hand radiograms of I1, I2 (both at newborn age), I4 (at 6 months) and of I5 (at 21 weeks of gestation). Note the short middle whereas other variants lead to a neurodevelopmental phenotype. d, Amino acid sequence of the C terminus of HMGB1 in individuals with BPTAS and in selected vertebrates. Acidic residues glutamate and aspartate are shaded in red, basic residues arginine and lysine are shaded in blue. Note the replacement of the conserved acidic tail in individuals with BPTAS. e, Family pedigrees. Individuals with BPTAS are highlighted with black boxes, and the genotypes are below the boxes. f, Charge plots of WT and mutant HMGB1. I, individual; L, left; NT, not tested; R, right; WT, wild type.
De novo HMGB1 frameshifts in BPTAS
We performed genome sequencing of I1 and detected a potentially pathogenic variant: the heterozygous frameshift NM_002128.7(HMGB1):c.556_559delGAAG;p.(Glu186Argfs*42) in the final exon of HMGB1 (Extended Data. Fig. 2a). HMGB1 encodes a highly conserved, low-specificity DNA binding factor associated with cell signalling20, cell motility21,22, base excision repair23,24 and chromatin looping25. Sanger sequencing of I1 and his parents confirmed the presence of the frameshift variant and revealed de novo occurrence (Fig. 1c–e and Extended Data Fig. 2b). Sanger sequencing of HMGB1 in I2 and I3, and trio exome sequencing of I4 identified a similar de novo heterozygous frameshift: NM_002128.7(HMGB1):c.551_554delAGAA;p.(Lys184Argfs*44), a variant also detected in a previously described female fetus26 (I5) (Fig. 1c–e and Extended Data Fig. 2c,d). Sequencing of cDNA from a lymphoblastoid cell line derived from peripheral blood cells from I3 confirmed the presence of both wild-type and mutant HMGB1 transcripts (Extended Data Fig. 2e). The two frameshift mutations result in almost identical, positively charged sequences (Fig. 1d,f).
Altered HMGB1 phase separation in vitro
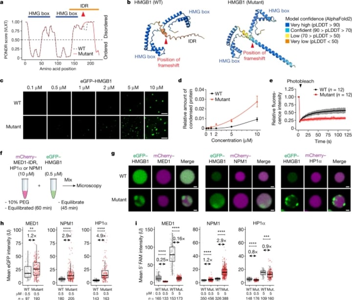
To investigate the potential pathogenic role of the frameshift variant in HMGB1, we first explored structural and sequence features of the wild-type and mutant proteins. HMGB1 is a low-specificity DNA-binding protein that contains two HMG boxes that are responsible for DNA binding27 and a C-terminal acidic tail (Fig. 2a,b). The acidic tail is predicted to be intrinsically disordered and resides within an approximately 60-amino-acid long conserved intrinsically disordered region (IDR), as revealed by AlphaFold2 and PONDR analyses (Fig. 2a,b and Extended Data Fig. 3a). Both algorithms predicted a slight propensity of the C-terminal portion of the IDR to assume a helical conformation in the frameshift mutant HMGB1 (Fig. 2a,b and Extended Data Fig. 3b). This prediction was confirmed by circular dichroism experiments on synthetic peptides that corresponded to the C-terminal 80–90 amino acid region (Extended Data Fig. 3c–e). IDRs of numerous proteins, including transcription factors, co-activators (for example, Mediator) and RNA polymerase II (RNAPII), contribute to phase separation by mediating multivalent low-affinity interactions6,28,29,30,31. Therefore, we hypothesized that the potentially BPTAS-causing frameshift may alter the phase-separation capacity of HMGB1.

To test the phase-separation capacity of HMGB1, we purified recombinant HMGB1 proteins tagged with enhanced green fluorescent protein (eGFP) and examined their behaviour in vitro. Wild-type full-length HMGB1 formed droplets in the presence of a crowding agent (10% polyethylene glycol (PEG)), and the number and size of droplets scaled with the concentration of the protein (Fig. 2c,d and Extended Data Fig. 4a–c). The droplets were spherical, settled on the surface and occasionally underwent fusion (Supplementary Video 1), which are hallmarks of phase separation32. By contrast, the frameshift mutant HMGB1 formed amorphous condensates that appeared at a lower saturation concentration (Fig. 2c,d) and, after photobleaching, recovered fluorescence slower than wild-type HMGB1 droplets (Fig. 2e). Similar results were observed using synthetic peptides that corresponded to the C-terminal 80–90 amino acid region of wild-type and frameshift mutant HMGB1 (Extended Data Fig. 4d–g). These results indicate that the frameshift in HMGB1 enhances condensate formation and alters condensate properties in vitro.
Mammalian nuclei contain numerous biomolecular condensates, for example, the nucleolus, heterochromatin, co-activator and RNAPII condensates4,5. IDRs play important roles in the partitioning of proteins into nuclear condensates4,5. We therefore tested whether the frameshift mutation alters the partitioning of HMGB1 into nuclear condensates. Using purified marker proteins, we assembled the following model condensates: recombinant mCherry-tagged MED1 IDR droplets as an in vitro model for Mediator co-activator condensates29,31,33; mCherry-tagged HP1α droplets as an in vitro model for heterochromatin34; and mCherry-tagged NPM1 droplets as an in vitro model for the granular component of the nucleolus35. Wild-type and mutant HMGB1 proteins were then added to the droplets (Fig. 2f). Wild-type eGFP-tagged HMGB1 partitioned into all three model condensates, with the highest partitioning observed in MED1-IDR droplets (Fig. 2g,h). The mutant HMGB1 protein displayed enhanced partitioning into NPM1 droplets (threefold compared with wild type, P <1 × 10−5, Welch’s t-test) and to some extent in HP1α droplets (Fig. 2g,h). Mutant HMGB1 also tended to form dense foci within the MED1-IDR, HP1α and NPM1 droplets over time that appeared sequestered to the surface of the droplets (Fig. 2g). Enhanced partitioning into NPM1 condensates and foci formation were also observed using a 5′-carboxyfluorescein (5′ FAM)-labelled synthetic HMGB1 IDR mutant peptide, tested at multiple concentrations (Fig. 2i and Extended Data Fig. 4h–j). These results reveal that mutant HMGB1 exhibits enhanced partitioning into NPM1 condensates in vitro.
Nucleolar HMGB1 mispartitioning in vivo
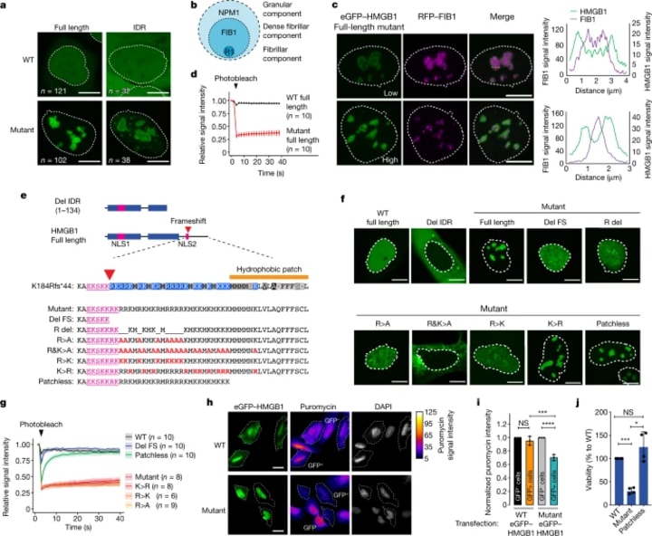
We next sought to investigate the condensate behaviour of mutant HMGB1 in human cells. As primary culturable cells from individuals with BPTAS were not available, we ectopically expressed eGFP-tagged HMGB1 in U2OS cells. Wild-type HMGB1 displayed diffuse nuclear localization in live cells (Fig. 3a and Extended Data Fig. 5a,b). By contrast, mutant HMGB1 localized to discrete nuclear inclusions (Fig. 3a, Extended Data Fig. 5a,b and Supplementary Video 2). Ectopic expression of the mutant HMGB1 IDR also led to the formation of nuclear inclusions in live U2OS cells (Fig. 3a and Extended Data Fig. 5a–c), which indicated that the replaced IDR of the mutant HMGB1 is responsible for its altered subnuclear localization. Nuclear inclusions were observed in several other human cell types expressing mutant HMGB1 (Extended Data Fig. 5d).

Mutant HMGB1 nuclear inclusions frequently contained cavities and resembled nucleoli. Nucleoli are phase-separated multiphasic condensates that contain an outer granular component enriched in NPM1 and an inner dense fibrillar component enriched in FIB1 (ref. 35) (Fig. 3b). To gain initial insights into the nature of the mutant HMGB1 nuclear inclusions, we expressed FIB1 tagged with red fluorescent protein (RFP–FIB1) and eGFP–HMGB1 in live U2OS cells. The cavities in the mutant HMGB1 inclusions tended to encapsulate FIB1 (Fig. 3c). Fluorescence recovery after photobleaching (FRAP) experiments revealed that the HMGB1 shell displayed arrested dynamics around the FIB1 cores (Fig. 3d and Extended Data Fig. 5e). These results suggest that the mutant HMGB1 inclusions may be abnormal, arrested nucleoli.
To further probe the identity of mutant HMGB1 nuclear inclusions, we performed immunofluorescence against various nuclear proteins known to form condensates. The immunofluorescence analyses revealed that mutant HMGB1 inclusions were distinct from RNAPII and MED1 puncta, nuclear speckles and heterochromatin (Extended Data Fig. 5f–h). However, they overlapped with NPM1 and FIB1 (Extended Data Fig. 5h). The NPM1 signal within the HMGB1 inclusions inversely correlated with the HMGB1 signal (Pearson’s r = −0.70) (Extended Data Fig. 5i). Moreover, the amount of diffuse NPM1 outside nucleoli correlated with the amount of HMGB1 in the inclusions (Pearson’s r = 0.50) (Extended Data Fig. 5j). These results indicate that the mutant HMGB1 inclusions replace the NPM1-enriched granular component of nucleoli.
Targeted mutagenesis experiments revealed that arginine residues in the mutant HMGB1 tail drive nucleolar mispartitioning, and a hydrophobic patch drives nucleolar arrest. Various mutant HMGB1 sequences were expressed in live U2OS cells. A HMGB1 protein lacking the entire IDR (Del IDR) or the sequence after the frameshift position (Del FS) was not enriched in the nucleolus (Fig. 3e,f). Deletion of arginine residues (R del), substitution of arginine residues with alanine residues (R>A), substitution of arginine and lysine residues with alanine residues (R&K>A), and substitution of arginine residues with lysine residues (R>K) within the sequence created by the frameshift led to failure of the mutant protein to partition into the nucleolus (Fig. 3e,f). Furthermore, deletion of the short hydrophobic patch at the C terminus of the frameshifted sequence (Patchless) did not alter nucleolar mispartitioning (Fig. 3e,f and Extended Data Fig. 5k), but it did rescue the arrested dynamics of the mutant HMGB1 nucleoli assessed by FRAP (Fig. 3e,g). These results demonstrate that nucleolar mispartitioning of the frameshift mutant HMGB1 depends on arginine residues within the sequence created by the frameshift and that the hydrophobic patch contributes to nucleolar arrest.
Mutant HMGB1 and nucleolar dysfunction
To test whether the nucleolar mispartitioning of HMGB1 affects nucleolar function, we investigated ribosomal RNA (rRNA) production using quantitative PCR with reverse transcription (RT–qPCR)36. The level of 28S rRNA in U2OS cells expressing the frameshift mutant HMGB1 was significantly reduced by about 1.5-fold (P < 0.05, Student’s t-test) (Extended Data Fig. 6a). Ribosomal dysfunction was subsequently probed using an assay of nascent translation that measures puromycin incorporation37. U2OS cells expressing mutant eGFP–HMGB1 consistently displayed lower levels of puromycin intensity than non-transfected (that is, GFP−) cells and cells transfected with wild-type eGFP–HMGB1 (Fig. 3h,i and Extended Data Fig. 6b,c). Furthermore, U2OS cells expressing the mutant HMGB1 exhibited substantially reduced viability after several days of culture compared with cells expressing wild-type HMGB1 (P < 5 × 10−4, one-way analysis of variance (ANOVA)) (Fig. 3j and Extended Data Fig. 6d). The reduced viability was associated with nucleolar arrest, as transfection of cells with the Patchless mutant did not compromise viability (Fig. 3j and Extended Data Fig. 6d). The findings of nucleolar mispartitioning, nucleolar arrest and viability were corroborated using cell lines expressing stably integrated eGFP–HMGB1 transgenes from a PiggyBac transposon (Extended Data Fig. 6e–j). These results indicate that the presence of the HMGB1 frameshift mutant in cells disrupts nucleolar function and is cytotoxic.
ACMG classification of HMGB1 variants
The clinical and genetic information of the five individuals with BPTAS and the functional data were used to classify the HMGB1 frameshift variants as pathogenic. This classification was made in accordance with the criteria of the American College of Medical Genetics and Genomics (ACMG)38. Both frameshifts observed in individuals with BPTAS result in the replacement of the highly conserved acidic tail of the protein (ACMG criterion PM1), and were classified as pathogenic by MutationTaster (ACMG criterion PP3). Notably, of the 43 nonsynonymous variants in the HMGB1 tail (1,123 alleles) listed in the gnomAD database (v.2.1.1)39, only 4 variants (5 alleles) introduce amino acids other than aspartate and glutamate (ACMG criterion PM2) (Extended Data Fig. 2f,g). All previously described pathogenic HMGB1 variants are associated with neurodevelopmental phenotypes without severe skeletal anomalies, which are therefore distinct from BPTAS (Fig. 1c and Supplementary Table 2), including a chromosomal microdeletion encompassing the HMGB1 locus in an individual (I6) diagnosed in our study (Extended Data Fig. 2h–j, Supplementary Note and Supplementary Table 2). The functional data presented in this study suggest a deleterious effect (ACMG criterion PS3). In summary, the identification of almost the same (ACMG criterion PS4) HMGB1 frameshift variants in five (shown to be de novo in four; ACMG criteria PS2 and PM6) unrelated individuals with the same ultrarare diagnosis of BPTAS (ACMG criterion PP4) argues for the classification of these variants as pathogenic (ACMG evidence level: 3S+2M+2P; Supplementary Note).
Catalogue of variants in C-terminal IDRs
We then sought to investigate whether replacement of a disordered C-terminal tail with an arginine-rich basic tail and the consequent nucleolar mispartitioning and dysfunction could occur in other diseases. To this end, we generated a catalogue of genetic variants in intrinsically disordered tails of cellular proteins. First, we annotated 9,303 isoforms of 5,618 genes that have a C-terminal IDR consisting of at least 20 amino acids (Supplementary Table 3). We then identified genetic variants that occur in the disordered tails of the 5,618 genes annotated in the 1000 Genomes Project, ClinVar, COSMIC and dbSNP databases. These analyses revealed 249,464 genetic variants in C-terminal IDRs, including 10,023 truncating variants and 3,888 frameshifts that replace the C-terminal sequence with ≥20 amino acids (Fig. 4a, Extended Data Fig. 7a–c and Supplementary Tables 4 and 5). Of the 3,888 frameshifts, 426 were annotated as pathogenic in ClinVar, 763 were common variants curated in the 1000 Genomes Project and 189 in the dbSNP databases (Fig. 4b, Extended Data Fig. 7b,c and Supplementary Table 5). The frameshifts were associated with higher-than-average pathogenicity (Fig. 4a), and frameshifts were enriched for pathogenic variants (Fig. 4b and Extended Data Fig. 7c). Genes encoding transcription factors were highly enriched among those that contained C-terminal IDR mutations (Extended Data Fig. 7d). Among the 3,888 frameshift variants, 624 were predicted to result in a sequence consisting of at least 15% arginine residues, of which 101 were classified as pathogenic in ClinVar (Fig. 4b,c and Supplementary Fig. 2a–g). Overall, 29 out of 66 genes containing arginine-rich frameshift variants had a probability of loss-of-function intolerance (pLI) score of <0.05, which is consistent with a potential gain-of-function effect of the variants (Extended Data Fig. 7e). The variants were associated with various pathogenic conditions, including neurodevelopmental diseases and cancer predisposition (Extended Data Fig. 7f–h). Moreover, 98 of the frameshifts also created a sequence resembling the short hydrophobic patch encoded by the HMGB1 frameshift (Fig. 4b), and 128 of the frameshifts occurred in genes that contained at least one hydrophobic patch in their IDR (Fig. 4b). Overall, the catalogue revealed >200,000 variants in C-terminal IDRs, including 624 frameshifts that replace a C-terminal tail with an arginine-rich basic tail, of which 101 frameshifts were classified as pathogenic.

Genes containing pathogenic frameshift variants that create an arginine-rich basic tail were expressed in U2OS cells. As such frameshifts are highly enriched in genes that encode transcription factors, we selected nine transcription factors (HMGB3, FOXC1, FOXF1, MYOD1, RAX, RUNX1, SOX2, PHOX2B and FOXL2) and four additional proteins (MEN1, SQSTM1, CALR and DVL1) for functional testing (Fig. 4d, Extended Data Figs. 8 and 9a–d and Supplementary Fig. 3a–d). The frameshift mutants of 12 out of the 13 proteins formed nuclear inclusions that overlapped the FIB1–RFP-labelled dense fibrillar component of the nucleolus in live cells (Fig. 4d and Extended Data Fig. 9e–i). The extent of mispartitioning into the nucleolus strongly correlated with the length of the IDR sequence replaced by the frameshift and the fraction of arginine residues in the sequence created by the frameshifts (Fig. 4e and Supplementary Fig. 4a,b). For six variant proteins, cavities enriched in FIB1–RFP were apparent (Fig. 4d and Extended Data Fig. 10a). FRAP experiments showed that condensate properties for 7 out of the 13 variants were affected (Extended Data Figs. 9g and 10b). Six of the mutant proteins that showed significant nucleolar enrichment were further analysed. For four out of six, changes in the level of rRNA species in cells expressing the frameshift mutants were detectable (Fig. 4f and Extended Data Fig. 10c,d). These results indicate that disease-associated frameshifts that generate an arginine-rich basic tail in C-terminal IDRs can cause nucleolar mispartitioning and dysfunction.
Discussion
We propose that disease-associated and common variants in disordered regions may alter phase separation and partitioning of proteins into biomolecular condensates. In particular, the results presented here indicate that frameshift variants that substantially increase the arginine content of various proteins lead to mispartitioning into the nucleolus and disruption of nucleolar function. Our data identified the replacement of the disordered tail with an arginine-rich basic tail in HMGB1 as the pathomechanism underlying BPTAS, a rare complex malformation syndrome13. The HMGB1 variant appears to encode a sequence that combines high arginine content, reminiscent of the phase-separation grammar of native nucleolar proteins40, and a hydrophobic patch that predominantly contributes to nucleolar arrest and dysfunction (Fig. 3e–j). The frameshift therefore interferes with the ‘molecular grammar’ of phase separation encoded in HMGB1, and the resulting mutant protein disrupts condensate features and function of the nucleolus where it accumulates. The extent to which the minimal propensity of the HMGB1 mutant sequence to form a helix contributes to these effects remains to be tested.
We provided evidence that arginine-rich frameshifts occur in hundreds of proteins, which implies that there is a common mechanism for hundreds of disease-associated and common genetic variants with previously unknown functions. The organismal effects of such frameshifts are probably influenced by tissue-specific expression and haplosufficiency (or haploinsufficiency) of the genes in which they occur. For example, BPTAS is associated with a frameshift in HMGB1 that is broadly expressed and haploinsufficient (pLI score of 0.83), which is consistent with phenotypic features presenting in multiple organ systems and partially overlapping with those seen when the locus is deleted (Supplementary Note). Of note, mispartitioning into the nucleolus and nucleolar dysfunction have been reported for poly-(proline:arginine)-dipeptides produced by repeat-expanded variants of C9orf72 linked to amyotrophic lateral sclerosis36,41,42. Aberrant phase separation and nucleolar dysfunction may therefore occur in a wide range of genetic conditions as a shared underlying molecular pathomechanism.
Finally, the IDR variant catalogue provides a resource for exploring further models of how disease-associated variants may alter biomolecular condensates. For example, the >10,000 variants that truncate a C-terminal IDR may inhibit biogenesis of condensates, and several such variants have been associated with condensate dissolution in cultured cells43. Disease-associated alanine repeat expansions in a few transcription factors have been shown to alter the composition of their condensates6, and our catalogue contains >200 frameshift sequences consisting of at least 25% alanine residues. In summary, we propose that disruption of phase separation may frequently occur in genetic diseases. Further investigation of the underlying molecular basis may lead to future strategies that alter phase separation with therapeutic intent.
Methods
DNA sequencing, array comparative genomic hybridization and qPCR
Genome sequencing and exome sequencing were performed using Illumina technology with a paired-end sequencing approach26. Genome sequencing data were filtered using VarFish. Information on excluded variants and filtering strategy are displayed in Extended Data Fig. 2a. Sanger sequencing and real-time qPCR were performed on a 3730 DNA analyzer (Thermo Fisher Scientific). Sanger sequencing of HMGB1 from gDNA from individuals included in this study was performed using primers listed in Supplementary Table 6. For cDNA Sanger sequencing and RT–qPCR of I3, RNA was extracted from a patient and a control lymphoblastoid cell line using a Direct-zol RNA Miniprep kit (Zymo Research Europe). RNA was measured on a Nanodrop instrument (Thermo Fisher Scientific), and 1 µg of RNA was transcribed to cDNA using a RevertAid H Minus First Strand cDNA Synthesis kit (Thermo Fisher Scientific). Raw data of RT–qPCRs were analysed using the 2(−ΔΔCT) method normalized to GAPDH. For cDNA Sanger sequencing, the primers used for amplification and sequencing are listed in Supplementary Table 6. For RT–qPCR of cDNA from individuals included in this study, HMGB1 and GAPDH primers are listed in Supplementary Table 6. Chromosomal microarray analysis was performed using a 4 × 180 k oligonucleotide slide from Agilent on a DNA microarray scanner (Agilent). Chromosomal microarray analysis results were confirmed by RT–qPCR. All procedures were performed using the manufacturers’ protocols. All variants were annotated according to genome build hg19 and the HMGB1 transcript NM_002128.7.
Patient consent
Parental consent was obtained for all clinical and molecular studies of this article and for the publication of the relevant causative variants and of clinical photographs. Patient consent did not cover the release of personal sequence information other than the causative pathogenic variants. Therefore, whole-genome sequencing and exome sequencing data cannot be made publicly available. All studies and investigations were performed according to the declaration of Helsinki principles of medical research involving human participants, and the study was approved by the ethics committee of the Charité–Universitätsmedizin Berlin (EA2/087/15).
Patient recruitment and clinical protocol
Individuals were recruited during routine patient care at five departments of genetics (Berlin, Kiel, Nuremberg, Schwerin, Hong Kong). Fetuses from spontaneous abortions were not systematically screened for BPTAS. No statistical methods were used to predetermine sample sizes. Investigators were not blinded and no randomization was used.
Computer-aided facial phenotyping
Facial frontal images were analysed using the Face2Gene suite (v.20.1.4, https://www.face2gene.com). Face2Gene Clinic was used for computer-aided facial phenotyping44. We created a composite mask using Face2Gene Research. If several images of the same patient were available, the image depicting the individual at the oldest age was used for facial analysis by Face2Gene Clinic. Seven images of unrelated individuals diagnosed with BPTAS were taken from the literature (of those reported in ref. 15, only the father was included)13,14,15,16,17,18,19. In addition, I1 and I2 of the current study were included in the analysis. Each selected BPTAS image was used twice for Face2Gene Research analysis to reach more than the ten images necessary for composite mask creation (Extended Data Fig. 1s).
AlphaFold predictions for protein structures
AlphaFold predictions were computed using an in-house implementation of AlphaFold45 using v.2.0.0 from 16 July 2021. The preset parameter was set to --preset=casp14 to use all genetic databases and eight ensembles, matching the CASP14 prediction pipeline. Templates were restricted to those available before the CASP14 predictions using the parameter --max_template_date=2020-05-14. Models were rendered using UCSF ChimeraX (v.1.5)46,47, colouring the structure with the pLDDT score. Multiple sequence analysis depth plots and per-model pLDDT sequence plots were made using custom scripts based on ColabFold notebook AlphaFold2 with MMseqs2 (ref. 48). Predictions of Mus musculus, Rattus norvegicus and Danio rerio HMGB1(A) protein structures, shown in Extended Data Fig. 4a, are from the AlphaFold Protein Structure Database45.
Generation of DNA constructs for protein purification and expression in human cells
To generate plasmids for recombinant protein expression, HMGB1 cDNA sequences containing the wild-type or NM_002128.7(HMGB1):c.551_554delAGAA;p.(Lys184Argfs*44) variant were ordered from Twist Bioscience. Full-length cDNAs and the regions encoding IDR sequences were cloned into a monomeric eGFP (meGFP)-pET45 backbone by Gibson assembly using NEBuilder HiFi DNA Assembly MasterMix (NEB); primers are listed in Supplementary Table 6. For the generation of pET45-mCherry–NPM1 and pET45-mCherry–HP1a, NPM1 and HP1A open-reading frames were amplified from mouse cDNA using primers flanked with Gibson overhangs (sequences listed in Supplementary Table 6). The resulting amplicons were gel purified and cloned into pET45-mCherry (Addgene, 145279) linearized with AscI and HindIII restriction enzymes. For the generation of pET28-mCherry–MED1-IDR, mCherry was subcloned into the pET28-meGFP–MED1-IDR vector as previously described6,31 using NcoI and BsrGI restriction sites.
To express monomeric eGFP–HMGB1 variants in mammalian cells, eGFP–HMGB1 sequences were subcloned from pET45-meGFP vectors into a pRK5-meGFP vector digested with AgeI and XbaI (Addgene, 18696); primers used are listed below. To express wild-type and frameshift variants of FOXC1, FOXF1, HMGB3, MYOD1, RAX, RUNX1, PHOX2B, CALR, SOX2, SQSTM1, FOXL2, MEN1 and DVL1, the following cDNA sequences were ordered from Twist Bioscience: NM_001453.3(FOXC1):c.599_617del;p.(Gln200Argfs*109), variant rs1057519478; NM_001451.3(FOXF1):c.691_698del;p.(Ala231Argfs*61), variant 692054; NM_005342.4(HMGB3):c.480_481dup;p.(Lys161Ilefs*55), variant rs431825172; NM_002478.5(MYOD1):c.557dup;p.(Arg188Profs*90), variant rs1179926739; NM_013435.3(RAX):c.664del;p(Ser222Argfs*63), variant rs1603388837; NM_001754.5(RUNX1):c.1088_1094del;p.(Gly363Alafs*229), variant 1013621; NM_004343.4(CALR):c.1157_1158dup;p.(Asp387Argfs*44), variant COSV104394382; NM_003924.4(PHOX2B):c.618del;p.(Ser207Alafs*102), variant 658418; NM_023067.4(FOXL2):c.982del;p.(Ala328Profs*28), variant 369937; NM_003106.4(SOX2):c.828del;p(Met276Ilefs*95) variant 986766; NM_003900.5(SQSTM1):c.810del;p.(Val271Serfs*41) variant 967349; NM_001370259.2(MEN1):c.1382_1389dup;p.(Ala464Argfs*98) variant 428075; NM_004421.2(DVL1):c.1505_1517del;p.(His502Profs*143). For genotype–phenotype correlations see Supplementary Note.
cDNAs were amplified with primers listed in Supplementary Table 6 and cloned into a pRK5-meGFP–HMGB1 vector using Gibson assembly after removing the HMGB1 sequence with BsrGI and XbaI restriction enzymes. To test the contribution of arginine and lysine residues of the mutant HMGB1 sequence, cDNA sequences were ordered from Twist Bioscience, in which all arginine and lysine residues after Lys185 were replaced with alanine (R&K>A variant), all arginine residues after Lys185 were deleted (R del variant) or replaced with alanine or lysine (R>A and R>K, respectively, variants). cDNAs were amplified using the primers listed below and cloned into a pRK5-meGFP–HMGB1 vector as described above. To create truncated versions of HMGB1, in which the IDR (amino acids after Asn134), or the sequence after the frameshift position (del FS) or the hydrophobic patch of the mutant sequence (amino acids after Lys209) is deleted, cDNA was amplified from pRK5-meGFP-HMGB1 using the primers listed in Supplementary Table 6 and cloned back to a vector digested with BsrGI and XbaI as described above. All constructs were sequence-verified. Plasmids are available from Addgene (https://www.addgene.org/Denes_Hnisz/).
Protein purification and peptide synthesis
Protein expression of mCherry constructs was performed as previously described6,33, but with modifications to mCherry–MED1-IDR expression, which was performed in the presence of 400 μg ml–1 kanamycin. Protein expression of meGFP–HMGB1 constructs was performed in Rosetta (DE3)pLysS cells (Sigma-Aldrich) in the presence of 25 µg ml–1 chloramphenicol and 100 μg ml–1 ampicillin. All bacterial pellets were stored at −80 °C. Pellets were resuspended in 20 ml of ice-cold buffer A (50 mM Tris pH 7.5, 500 mM NaCl, 20 mM imidazole and complete protease inhibitors (Sigma-Aldrich, 11697498001)), and cells were lysed using a Qsonica Q700 sonicator. Lysate was cleared by centrifugation at 15,500g for 30 min at 4 °C, and proteins were purified using an Äkta avant 25 chromatography system and a complete His-Tag purification column (Merck, 6781543001). Columns were pre-equilibrated in buffer A, loaded with cleared lysate and washed with 15 column volumes of buffer A. Fusion proteins were eluted in 10 column volumes of elution buffer (50 mM Tris pH 7.5, 500 mM NaCl and 250 mM imidazole). Protein preparations were diluted in storage buffer (50 mM Tris pH 7.5, 125 mM NaCl, 1 mM DTT and 10% glycerol) and concentrated using 3000 MWCO Amicon Ultra centrifugal filters (Merck, UFC803024) and stored at −80 °C. After His-Tag column purification, meGFP–HMGB1 protein preparations were further purified using Superdex 200 10/300 GL columns (GE28-9909-44) and concentrated and stored as noted above. Elution profiles are shown in Extended Data Fig. 4a. We note that the mutant protein elutes at lower elution volumes, which indicates that it may form soluble oligomers and that the potential to form soluble oligomers may be associated with the slight propensity of the mutant IDR to form a helix (Extended Data Fig. 3c,d). Immunoreactivity of purified meGFP–HMGB1 proteins were evaluated by western blotting. Equal amounts of protein were diluted in NuPAGE LDS buffer (Thermo Fisher Scientific, NP0007) with NuPAGE sample-reducing agent and heated at 70 °C for 10 min. Samples were run using NuPAGE 4–12% Bis-Tris protein gels (Invitrogen, NP0321PK2) and transferred to a nitrocellulose membrane with an iBlot2 device. The membrane was blocked with 5% non-fat milk TBST for 1 h and incubated 1 h with anti-HMGB1 (Sigma-Aldrich, H9664) or anti-eGFP (Invitrogen, A-11122) antibodies diluted 1:1,000 in 5% non-fat milk TBST. Membranes were washed five times with TBST, incubated with HRP-conjugated donkey anti-rabbit antibody (1:2,000, Jackson Immuno Research, 711-035-152) for 1 h, washed five times in TBST and visualized using SuperSignal West Dura Extended Duration substrate (Thermo Scientific, 34075). The identity of the fusion protein products was confirmed by mass spectrometry.
Synthetic peptides with amino-terminal 5′ FAM-labelling for in vitro droplet formation assays (Fig. 2i and Extended Data Fig. 4d–i) and circular dichroism (CD) spectroscopy experiments (Extended Data Fig. 3c,d) were ordered for wild-type and mutant HMGB1 C-terminal sequences (Asp135 onwards) from ProteoGenix. The synthetic peptides had >90% purity.
CD experiments
The synthetic peptides were dissolved in 20 mM sodium phosphate buffer, pH 7.4. The samples were centrifuged for 10 min at 15,000 r.p.m. to remove undissolved solid. The supernatant was extensively dialysed against 20 mM sodium phosphate buffer, pH 7.4, to remove traces of impurities from peptide synthesis. The protein concentration was determined by amino acid analysis. CD spectra were acquired on 10.6 μM samples in a Jasco 815 UV spectrophotopolarimeter at 278 K with a 1 mm optical path cuvette. Each spectrum is the result of 20 cumulative scans acquired at a scanning speed of 50 nm min–1 with a data pitch of 0.2 nm (Extended Data Fig. 4c,d).
Reference CD spectra in Extended Data Fig. 4e are included from the Protein Circular Dichroism Data Bank49. The following reference proteins were used: myoglobin (blue)50, with a DSSP α-helix of 73.9%; outer membrane protein g (OmpG, purple)51, with a DSSP β-strand of 67.6%; and translocated actin recruiting phosphoprotein (Tarp, green)52, with a DSSP loop of 71.0%.
In vitro droplet formation experiments
For droplet formation experiments in Fig. 2c–e, proteins were diluted to desired concentrations in storage buffer, further diluted 1:1 in 20% PEG-8000 and mixed well with pipetting. Next, 10 µl of solution was immediately transferred on a chambered coverslip (Ibidi, 80826-96). Droplets were imaged using a LSM880 confocal microscope (Zeiss) with a ×63, 1.40 oil DIC objective. Images were acquired slightly above the solution interface; for FRAP experiments, images were acquired directly on the solution interface. Time series for FRAP experiments were acquired using 60 cycles of 2 s intervals, during which the eGFP signal was bleached using a 488 nm laser with 95% intensity after the second interval. FRAP was performed for at least ten droplets for both wild-type and mutant HMGB1 using 10 µM concentration. Recovery curves were fitted to a power-law model. For droplet assays using preassembled mCherry–HP1α, mCherry–MED1-IDR and mCherry–NPM1 condensates (Fig. 2g–i), mCherry-labelled proteins were diluted to 20 µM concentration in storage buffer, diluted 1:1 in 20% PEG-8000 and droplets were allowed to form for 1 h at room temperature, shielded from light. Next, eGFP–HMGB1 proteins or 5′ FAM-labelled synthetic IDR peptides were added to the desired concentration, thoroughly mixed and solutions were left to equilibrate for 45 min at room temperature, shielded from light. Droplets were imaged as described above. To test the contribution of RNA for the condensation propensity of HMGB1 IDR peptides, total RNA from V6.5 mouse embryonic stem cells was isolated using a Direct-zol RNA Miniprep kit and added in indicated concentrations into peptide dilutions. RNA–peptide dilutions were thoroughly mixed with pipetting, crowding agent was added and imaging was performed as described above.
Cell culture
U2OS, HCT116 and HEK293T cells were cultured in DMEM with GlutaMAX (Thermo Fisher Scientific, 31966-021) supplemented with 10% FBS and 100 U ml–1 penicillin–streptomycin (Gibco). MCF7 cells were cultured in RPMI-1640 supplemented with 20% FBS and 100 U ml–1 penicillin–streptomycin (Gibco). Human induced pluripotent stem (iPS) cells ZIP13K2 (ref. 53), were grown in mTeSR Plus (Stem Cell Technologies, 100-0276) on plates coated with 1:100 diluted Matrigel (Corning, 354234) in KnockOut DMEM (Thermo Fisher Scientific, 10829-018) and supplemented with 10 µM of the Rho kinase inhibitor Y-27632 (Abcam, ab120129) once detached during passaging. Cells were cultured at 37 °C with 5% CO2 in a humidified incubator. All cell lines were tested negative for mycoplasma contamination. For live-cell imaging and immunofluorescence, cells were seeded on chambered coverslips (Ibidi, 80826-96). On the next day, cells were transfected using FuGENE HD (Promega) according to the manufacturer’s instructions. Human iPS cells were transfected using Lipofectamine 3000 according to the manufacturer’s instructions. For viability experiments, cells were cultured on 6-well plates. Transfection series were repeated at least twice for each experiment.
RT–qPCR after expression of frameshift variants in U2OS cells
Cells were grown on 6-well plates, transfected with FuGENE HD according to manufacturer’s instructions, and eGFP+ cells were sorted by FACS 48 h after transfections and lysed in TRIzol reagent (Thermo Fisher Scientific). Experiments were performed in at least three biological replicates. RNA was extracted and cDNA synthesis was performed as described above, except that 125 ng of RNA was used. Primers are listed in Supplementary Table 6.
Live-cell imaging
Cells were imaged 24 h after transfections using a LSM880 confocal microscope (Zeiss) equipped with an incubation chamber with 5% CO2 and a heated stage at 37 °C. Images were acquired using a ×63, 1.40 oil DIC objective. To visualize cell nuclei, cells were incubated with 0.2 µg ml–1 Hoechst (Thermo Scientific, 33342) at least 10 min before imaging. To visualize nucleoli in living cells, we expressed RFP–fibrillarin fusion proteins by transfecting cells with pTagRFP-C1-fibrillarin plasmid (Addgene, 70649) together with plasmids for eGFP–HMGB1 and other transcription factor variants.
FRAP experiments were performed for nucleolar regions in cells expressing wild-type or mutant eGFP–HMGB1, guided by the RFP–fibrillarin fluorescence channel. Time series for FRAP experiments were acquired using 20 cycles of 2 s intervals, during which the eGFP signal was bleached using a 488 nm laser with 85% intensity after the second interval. FRAP experiments with designed variants of HMGB1 and other frameshift variants were performed as described above, but using 85–100% laser intensities for bleaching with identical settings for each wild type–mutant comparison. Fluorescence intensities were acquired from around ten regions of interest from separate nuclei, quantified using ZEN Black 2.3 software and reported as relative values to the pre-bleaching time point.
Time-lapse imaging of mutant HMGB1 expressing U2OS cells was performed on a Screenstar microplate (Greiner bio-one, 655866) with Zeiss Celldiscoverer 7. Images were acquired fully automated with a Plan-ApoChromat ×20 objective, NA = 0.7 and 1× tubelense (Optovar) using 15 min intervals and a camera binning of 1 × 1 pixel in 8-bit mode (Supplementary Video 2).
Immunofluorescence
For fixed-cell immunofluorescence, cells were fixed 24 h after transfections with 4% PFA in PBS for 10 min. After two washes with PBS, cells were permeabilized by incubating 30 min with 0.5% Triton X-100 at room temperature, washed three times with PBS and blocked for 1 h with blocking buffer (1% BSA, 0.1% Triton X-100 in PBS) at room temperature. Samples were incubated with primary antibodies diluted in blocking buffer (1:500 rabbit anti-HP1α, Cell Signaling, 2616S; 1:500 rabbit anti-MED1, Abcam, ab64965; 1:500 rabbit anti-RNAPII, ab26721; 1:250 mouse anti-NPM1, Thermo Fisher Scientific, 32–5200; 1:100 mouse anti-FIB1, Santa Cruz, sc-374022; 1:200 mouse anti-SC35, Sigma-Aldrich, S4045) overnight in 4 °C with gentle agitation. After four washes with blocking buffer, samples were incubated with secondary antibodies (1:1,000 dilutions of Alexa Fluor 647 donkey anti-mouse or anti-rabbit antibodies, Jackson Immuno Research, 715-605-150 and 711-605-152) for 1 h at room temperature. Samples were washed two times with blocking buffer, incubated for 3 min with 0.25 µg ml–1 DAPI (Invitrogen, D1306) in PBS and washed five times with PBS.
Protein synthesis labelling by puromycylation
U2OS cells were seeded on 24-well plates (15,000 cells per well) on sterilized 13 mm glass coverslips pretreated with 0.2% gelatin. The next day, cells were transfected with meGFP–HMGB1 full-length wild-type or mutant constructs using FuGENE HD according to the manufacturer’s instructions. After 24 h, pulse labelling of nascent peptide chains actively translated by the ribosome was performed by replacing the medium supplemented with 20 μM puromycin (Sigma Aldrich, P8833) for 15 min at 37 °C, 5% CO2. Cells were then washed three times with cold PBS, followed by fixation with 4% formaldehyde (Roth, P087.5) at room temperature, with shaking, for 20 min. Fixative was removed, and cells were washed two times with PBS, followed by incubation in blocking solution (1× PBS, 5% v/v normal donkey serum, 1% w/v BSA, 0.1% w/v glycine and lysine) with shaking for 45 min at room temperature. Anti-puromycin (1:1,000, mouse, Sigma Aldrich, MABE343, RRID:AB_2566826) and anti-GFP (1:2,000, chicken, Abcam, ab13970, RRID:AB_300798) primary antibodies were applied in blocking solution supplemented with 0.4% Triton-X-100 and incubated overnight with shaking at 4 °C. Cells were then washed three times with PBS for 5 min at room temperature, followed by secondary antibodies (1:250, Jackson ImmunoResearch, 488-anti-chicken, 703-545-155, RRID:AB_2340375; 647-anti-mouse, 715-605-151, RRID:AB_2340863) incubated in blocking solution with 0.4% Triton-X-100 shaking for 2 h at room temperature. After three PBS washes, cells were incubated in DAPI (1:2,500) in PBS for 30 min with shaking at room temperature, and washed with PBS an additional two times. Coverslips were removed from wells and sealed on poly-L-lysine slides (Thermo, J2800AMNZ) with ProLong Gold Antifade Mountant (Invitrogen, P36930). The experiment was performed in independent biological triplicates, with two to four technical replicate coverslips per conditions per experiment.
Coverslips were imaged using a Zeiss Celldiscoverer 7 running Zen Blue v.3.2 (Zeiss). All images were acquired in a fully automated fashion with a Plan-ApoChromat ×20 objective, NA = 0.95 and a ×2 tube lens (Optovar), and camera binning 2 × 2 pixels in 8-bit mode. The resulting lateral resolution (xy) is 0.227 µm pixel–1. All images were acquired in tile regions of typically 20 × 20 individual tiles, resulting in 400 individual images per coverslip. Focus stabilization was achieved with an automated combined hardware and software focusing strategy at each second position (Fig. 3h,i and Extended Data Fig. 6b,c).
Viability experiments
For viability experiments, cells were collected 24 h after transfections or doxycycline inductions and sorted for eGFP+ cells using a FACS Aria II flow cytometer (BD Biosciences) with BD FACS Diva v.6.1.3. software. The FACS gating strategy is shown in Supplementary Fig. 6. One thousand cells per well were seeded on white microwell plates and were cultured for an additional 48 h. Viability was measured using a CellTiter-Glo 2.0 Cell Viability assay (Promega, G9242) according to the manufacturer’s instructions. Measurements were done in three to five technical replicate wells and performed in four to five independent biological replicates. For imaging cells at the end of viability assay, 40,000 sorted cells were seeded per well on 24-well plates and imaged 48 h later with a Nikon Eclipse Ti2 microscope with a ×10 objective.
Generation of doxycycline-inducible meGFP–HMGB1 transgenic cell lines
A PiggyBAC transposon system was used to integrate meGFP–HMGB1 wild-type and mutant sequences into U2OS cells. To generate the doxycycline-inducible expression cassette, meGFP–HMGB1 cDNA was amplified from pRK5-meGFP–HMGB1 plasmids (primers listed in Supplementary Table 6), and Gibson assembly cloned into the backbone of a Caspex expression vector (Addgene, 97421) digested with NcoI and BsrGI restriction enzymes. Generated plasmids were transfected with a PiggyBAC transposase expression vector (SBI, PB210PA-1) into U2OS cells with FuGENE HD reagent according to the manufacturer’s instructions using a molar ratio of 6:1 with meGFP–HMGB1 and transposase expression plasmids. Transfected cells were kept under puromycin (2 µg ml–1) selection for 4 days, after which all untransfected control cells had died. Bulk populations of surviving cells were induced by adding 2 µg ml–1 doxycycline (Sigma) and imaged 24 h after doxycycline treatments (Extended Data Fig. 6e–j). GFP+ cells were sorted by FACS for viability experiments, which were performed as described above. Single-cell clones of meGFP–HMGB1 mutant-expressing U2OS cells was used for time-lapse imaging (Supplementary Video 2).
Image analysis
For the detection of droplet regions for phase diagrams, we used the ZEN blue 3.2 Image Analysis and Intellesis software packages to analyse at least five images for each experimental condition. Image segmentation was performed using the Intellesis Trainable segmentation algorithm, which was trained on five representative images from the image series to classify each pixel into the droplet area and image background. Regions of interest were automatically detected for the entire image series, and mean signal intensities for the eGFP or 5′ FAM channel and object areas for droplets and background are reported. In Fig. 2d, the phase-shifted fraction was calculated as the total area of detected droplets divided by the total area.
Data for dual-colour in vitro condensation experiments were acquired from 15–20 image fields for each condition (corresponding to Fig. 2g–i and Extended Data Fig. 4i,j) using ZEN Blue 3.2. For Extended Data Fig. 4j,k, droplets were first detected using triangle thresholding for light regions in the meGFP or 5′ FAM channel. For data analyses in Fig. 2h,i, droplets were detected using Otsu thresholding for light regions in the mCherry channel. Mean fluorescence intensity within droplet regions, area and diameter were then measured on both channels and plotted as described.
To quantify nuclear enrichment of eGFP–HMGB1, Hoechst stain was used to identify nuclei as the regions of interest using the ZEN Blue 3.2 zones of influence method. Images were automatically segmented with Otsu thresholding, parameters of which were adjusted on the basis of five representative images from the image series. The cytoplasmic region was defined as a ring surrounding the nucleus with a distance of 9 and a width of 29 pixels. Mean and standard deviation values for eGFP fluorescence intensity were recorded for nuclear and cytoplasmic regions, and nuclear enrichment, calculated as a ratio between the two, was plotted in Extended Data Fig. 5a. Cells with no expression (eGFP fluorescence intensity below 5) were excluded from the analysis.
To quantify the correlation between eGFP–HMGB1 fluorescence and NPM1 staining intensities inside and outside nucleoli, images from around 120 cells per condition were analysed using ZEN Blue 3.2 software. Images were first segmented to nuclear regions of interest with Otsu thresholding on the basis of DAPI channel intensity. Nuclei were further segmented to nucleolar regions of interest and regions outside the nucleoli, based on NPM1 staining intensity, using fixed thresholds that detected nucleoli in cells with high and low NPM1 intensities. Parameters were empirically set with ten representative images for each experimental set. Mean signal intensities for eGFP and NPM1 staining were recorded for each region of interest and reported as an average for each detected nucleus.
To quantify nucleolar enrichment of wild-type and frameshift variant proteins (Extended Data Fig. 9e), nuclear regions of interest were defined with Hoechst staining as outlined above and nucleolar regions with RFP–FIB1 intensity using two fixed thresholds that detect nucleoli in cells with high and low RFP–FIB1 expression. Mean signal intensities for eGFP were recorded, and nucleolar enrichment was plotted as log2(mean signal intensity for regions within nucleoli/mean intensity outside nucleoli). When imaging human iPS cells, nuclear regions of interest were eroded by 8 pixels to avoid signals at the nuclear periphery.
Data wrangling was performed in base R, and plots were generated using the ggplot2 package.
Image analysis for puromycylation experiments was performed using Zen Blue software v.3.4. DAPI was used to localize each cell. In brief, DAPI images were smoothed, an Otsu threshold was applied to binarize images and watershedding was used to separate neighbouring objects. The resulting nuclei masks were filtered to fit an area of 75–900 µm2 and a circularity (sqrt(4 × area/π × FeretMax²)) of 0.6–1. The resulting primary objects were dilated with a total of 17 pixels, 3.9 µm. Puromycin and GFP signal intensities were quantified per cell. Puromycin intensity in each GFP+ cell was normalized by the mean puromycin intensity in GFP– cells in the same image, for wild-type and mutant conditions, and plotted using R and GraphPad Prism, followed by comparisons for significant differences (one-way ANOVA) between condition means from biological replicates. A total of 37,979 single cells for mutant and 39,528 for wild-type conditions were identified and analysed (Fig. 3h,i and Extended Data Fig. 6b,c).
C-terminal IDR identification
Prediction of IDRs was performed using metapredict (v.1.51)54, a deep-learning-based predictor for consensus disordered sequences. The threshold score was set to 0.5, the minimum IDR length was set to 20 amino acids and the analysis was restricted to only GENCODE canonical or GENCODE basic isoforms. To complete the IDR catalogue, sequences from MobiDB55 were added to the database. Protein coordinates for each IDR and Interpro domain were used to define the C-terminal IDR. Using a combination of custom scripts, the C-terminal IDR of each isoform was defined as any IDR that started 20 amino acids downstream of the start of the protein, to filter all disordered proteins. The region where the start of the IDR was downstream of the start of the most C-terminal domain was mapped.
Variant identification and characterization
The resulting C-terminal IDR coordinates were then converted to genomic coordinates using the R package ensembldb56 and the ensembl v.104 human annotation (v.2.22.0). The annotation version can affect the canonical isoforms that are selected for analysis, so the downstream analysis was locked to this version on Ensembl annotation. The resulting BED file was then used to filter ClinVar57, COSMIC58, dbSNP59 and 1000 Genomes60 to the designated genomic coordinates of the C-terminal IDR regions using BEDtools (v.2.30.0.)61. The resulting VCF file was filtered for protein-coding variant consequences using Ensembl Variant Effect Predictor (VEP, v.104)). The filtered VCF was then used to conduct downstream analysis using OpenCRAVAT62 to annotate the variants for ClinVar annotation using the ClinVar and ClinGen63 plugins, genomic frequencies using the 1000 Genome plugin, and CADD score64,65 using the CADD plugin (v.1.6). The CADD score is a metric for the predicted effect of the variant on protein function (Fig. 4a). The same VCF file was also used to retrieve frameshift variant sequences using the Frameshift VEP plugin from pVACtools (v.3.1.0.)66 and Downstream plugin for the stop gained sequences.
Sequences were then characterized using a combination of custom scripts to obtain protein sequence feature parameters based on localCIDER (v.0.1.18.)67 and biopython (v.1.79.)68 packages. All scatter and violin plots were made using the R package ggplot2. The fraction of amino acids was defined as the sum of the count of amino acids over the sequence length. The acidic fraction was defined as the sum of aspartic acid and glutamic acid. The basic fraction was defined as the sum of arginine, lysine and histidine. The RK fraction was defined as the sum of arginine, lysine, and the aromatic fraction as phenylalanine, tyrosine and tryptophan. Hydrophobic patches were identified using custom regex expression (r’([CAVILMFYW]..?)<6,>’) using hydrophobic amino acids as the dictionary, allowing 1 or 2 amino acid gap and 6 residue minimum match. Nucleolar signal prediction was caried using NoD program (v.1.0.0.) with the command line with default settings69. Characterization of nonsense-mediated mRNA decay of variants was done using a custom script. In brief, wild-type exon boundaries were retrieved from GENECODE and mapped to the wild-type coding sequence. An NMD sensitive zone was established for each wild-type sequence with the following rules: >100 bp downstream of starting codon and <51 bp of the second to last exon boundary. Variants with only one exon were marked ‘NMD_escaping’, then the stop codon coordinate of the variant was compared with the NMD sensitive zone coordinates and variants of which the stop codon did not overlap with the NMD sensitive zone were also marked as ‘NMD_escaping’. All other variants were left empty.
Combined disordered and pLDDT score plots were plotted with the metapredict meta.graph_disorder function and pLDDT_scores parameter set to ‘true’, using v.2 of the metapredict network and v.7 of the pLDDT score prediction network.
Circos visualization of the variant catalogue was done using Circos implementation in R, and Granges package in R (Fig. 4a).
Enrichment analysis of pathogenic variants was done using hypergeometric nonaccumulative test with N set as the full number of variants in the catalogue and M set as the full set of pathogenic variants (N = 249,468 and M = 1,805). Reported P values correspond to the calculated hypergeometric P value and fold change as the number of pathogenic variants/expected number of pathogenic variants (Fig. 4b).
Sequence feature correlation matrices in Fig. 4e and Supplementary Fig. 4 were calculated using the cor package in R using Pearson parametric correlation test and plotted using the corrplot package in R. The P value cut-off was set to 0.01. The fraction of mutated IDRs was defined as 1 – (frameshift position – IDR start)/IDR length. The SQSTM1 wild-type sequence was excluded from correlation analysis because the wild-type isoform ENST00000510187.5 in our catalogue was replaced with isoform ENST00000389805.9 (NM_003900.5) in the imaging experiments owing to low transcript support level (TSL:5) for ENST00000510187.
Gene Ontology enrichment analysis (Extended Data Fig. 7d) for the variant type ‘stop gained’, ‘frameshift’ and ‘ARG-rich FS’ was done using gProfiler70. Multiple testing correction for P values was done using the g:SCS method from g:Profiler.
Scores for the predicted disorder plotted in Fig. 2a and Extended Data Fig. 9a,c were obtained using PONDR (http://www.pondr.com). Charge plots in Fig. 1f and Extended Data Fig. 9b,d were prepared using EMBOSS Charge tool (https://www.bioinformatics.nl/cgi-bin/emboss/charge) with a window size of 8. Isoelectric points (pI) for post-frameshift sequences were calculated using Expasy compute pI tool (https://web.expasy.org/compute_pi/).
The DVL1 variant NM_004421.2(DVL1):c.1505_1517del was not part of the catalogue because the frameshift sequence from the canonical isoform used in ensembl v.104 did not fulfil all selection criteria. Instead, this variant was identified through a literature search that revealed Robinow syndrome-associated frameshift variants in the DVL1 gene that occur in a C-terminal IDR that generates arginine-rich sequences71,72.
Reporting summary
Further information on research design is available in the Nature Portfolio Reporting Summary linked to this article.
Data availability
CD spectra have been deposited at the Protein Circular Dichroism Data Bank under the accession identifiers CD0006401000, CD0006401001, CD0006404000, CD0006404001. Genome and exome-wide summary statistics of I1, I4 and I5, and direct sequencing results of HMGB1 of I1–I4 and array comparative genomic hybridization and qPCR results of the HMGB1 locus of I6 are made available in this manuscript (Extended Data Fig. 2). Patient consent did not cover the public release of personal sequence information other than the causative pathogenic variants. Therefore, the pathogenic variants are disclosed in this article, but individual-level whole-genome sequencing (WGS) and exome sequencing data cannot be made publicly available for reasons of data protection and patient privacy and are available only upon reasonable request from the corresponding authors. Access to individual-level sequencing data is subject to the policies and approval of the data protection officer of the institution that stores the patient data. WGS and Sanger sequencing data of I1 are stored at the Institute of Human Genetics, University Hospitals Schleswig-Holstein. WGS data of I4 is stored at the Center for Genomics and Transcriptomics (CeGaT) Tübingen. WGS data of I5, and Sanger Sequencing data of I2–I5, and qPCR and array comparative genomic hybridization data of I6 are stored at the Institute of Medical Genetics and Human Genetics, Charité–Universitätsmedizin Berlin. The respective servers are physically located in Germany.
Code availability
Custom code is available at GitHub: https://github.com/hniszlab/HMGB1_2022; https://github.com/alexpmagalhaes/IDR-variant-catalog. Custom code and raw data for this study have been deposited at Zenodo (https://doi.org/10.5281/zenodo.7311150).




Comments
There are no comments for this story
Be the first to respond and start the conversation.