Building a business around your hobby, passion, or craft.
How to monetize a passion with hand-crafted products in a way that recognizes and rewards the designer.

There is one thing that I love to do more than anything else. It is designing consumer products. Lately, I have been focusing on designing small household products. My designs to date are simple. Later, design plans will include embedded software and mechanical parts. Two recent designs were phone and tablet holders. With my designs, I am not inventing anything new. I am just taking an existing idea and refactoring it with my creative touch. What I have been making could be considered art but let us not debate that now. So, why do I love designing as I do? The reason is simple, “designing makes me feel good.”

Designing relieves stress. When I am designing and creating, I seem to forget about the things that bring me down. We all have those days when a negative thought seems to take hold of our conscious and puts our thoughts into a spin. When I design, my thoughts are at peace. I am just zoned in on the work. Nothing else seems to matter. Any negative thoughts that may have surfaced that day float away like a birthday balloon that has lost a small child’s grip. Designing is also my creative outlet. I do not have to explain myself when I design. I am free and unconstrained.

Throughout the years, I have noticed designing has also improved my fine motor skills. My hands, feet, and eyes seem to be work in harmony when I am in design mode. Both halves of my brain are firing at once. I have a heightened sense of awareness especially when I am working with my hands. I do not play the drums but I feel I am getting the same stimulation as a drummer using the entire body to create a beat. It is a wonderful feeling to be engaged in something that is a passion. It is especially rewarding if that activity improves brain function and eliminates stress.
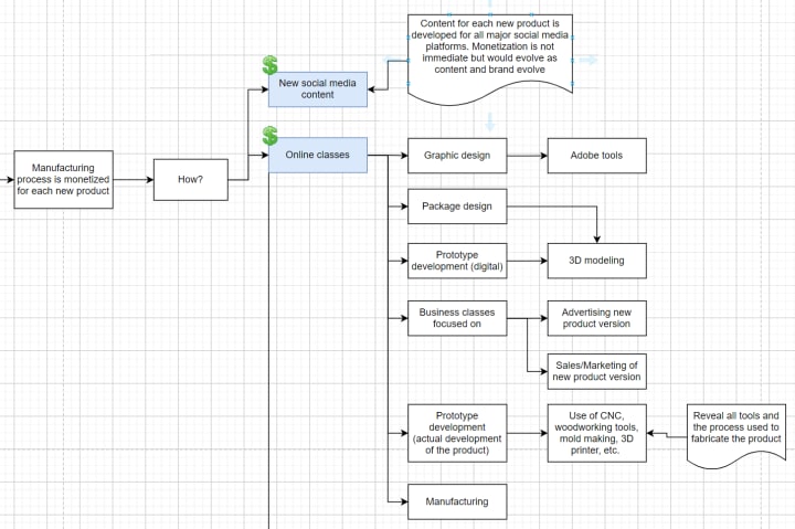
If I had the opportunity to monetize my passion here is how I would design a business to do just that. There are lots of moving parts to this plan so I am going to use a mind map to help depict it and do my best to explain. First, I would continue designing consumer products as I am doing now. From the very start, the plan would be for the initial set of products to be static in nature - no moving parts and no electronics. This keeps things simple and requires less expertise. Over time, designs would evolve and may include mechanical, electrical, and software components.

Initially, the keeping-it-simple-at-first-plan would involve me designing the first version of each product. This lets me stay engaged with the creation process and it lets everyone know who developed the first version.

A common theme this business would adopt is to develop, document, and share the story behind each product it produces. Consumers of the products will know the designer and when it was made. A product’s story adds value and it recognizes the creator. For added value, each product would have a limited run. For example, only 1000 version one tablet holders would be made and sold. When a version of a product nears the end of its run, a new version would be designed, manufactured, and sold. All subsequent versions would also have limited runs. This process allows product lines to consistently improve. It opens the door for new design ideas by new designers. This is important. Again, each subsequent product version will be designed by someone new and the new design will emerge from a contest.
Contests are a great way of getting a community of people to participate in an activity. These contests will be hosted online. The contest will be hosted via an online web application to allow contest participants to submit a design entry. It would be a simple process. A contest would have participants, start/end dates, product requirements, submissions, and a winning entry. At the conclusion of a contest (i.e. the contest end date), the world would get to vote on a favorite design. The result of voting would produce a winner.
All submitted entries would be ranked - first place, second place, and so on. The winning design will be manufactured and sold, again as a limited-run product. The winning designer would be rewarded by receiving a percentage of profits from sales.

For new product versions, monetization will not only be through consumer sales but also through social media campaigns and paid access to online classes. Non-winning design entries could also be monetized through licensing deals. For example, a runner-up to a design may be of value to a community of users and a business may want to license the design to manufacture it. The designer in this use case would also be recognized and earn a commission.
Revenue from social media will not be immediate since it takes time to grow an audience and see a return on that investment. However, online classes would be created for each new product version. The classes could be sold as single-class offerings or offered via membership.

For each new product version, there is a story to tell and knowledge to share. The design, engineering, and business process will differ for each product. Again, this knowledge can be extrapolated and monetized through online classes. Classes would cover graphic design, package design, product design, business processes, hands-on prototype development, and manufacturing. Graphic design class components would showcase user stories, layouts, storyboarding, and more. This class would reveal how Adobe products were used to help with design aspects, website, and marketing content. Packaging design, specific to the product, would also be taught.
The unboxing experience is a design/engineering element not often taught through an online, all-encompassing product development course. Also, covering aspects of 3D modeling would teach students how modeling tools help drive an idea into something more realistic - a model.
Moreover, it is important to teach the business aspects relevant to each new product developed. All products will differ by version as well as the business processes utilized especially with marketing and sales. This information is of value to entrepreneurs that sell custom creations.
Furthermore, digital marketing using social media platforms, addressing the right audience, creating a marketable story, and how to sell would be taught. My favorite class component would be the hands-on development of an actual product in a workshop setting. Hands-on implies watching an instructor during the product creation process actually build the product. This class will be more than just theory. It will reveal how to actually design, create, and engineer. It is in this class component, the student will see the use of woodworking equipment, CNC machines, 3D printers, embedded software developed via an Arduino or Raspberry PI, and so on. Lastly, it is important to showcase manufacturing concerns and distribution. How will the product be manufactured? How will it get into the hands of the consumer? This content would be of interest to anyone that sells a hand-crafted product.
Since each new product will be designed and developed differently, the applied business principles will vary. Business processes will be customized for that product’s targeted audience, sales, manufacturing, and distribution. With each new version of a product, something new could be learned in the design, engineering, and business realms. As a result, classes would be constructed of modules. Modules will be designed around concepts used to develop and sell a particular version of a product. From the beginning, these modules will make up the class content specific to each product. Over time, modules could be re-structured in other ways to create new classes.
Custom electrical, mechanical, and software components could also be modularized and reused as drop-in components for future products. Custom business software written to support customers or back-office processes would be componentized with reuse in mind. Modularizing discrete functionality across design, engineering, education, and business disciplines into reusable components will help streamline future endeavors. This content could also be repackaged for commercial resale or open-sourced opportunities.

Designing products one after another allows the business to scale horizontally. Creating new versions of an existing product allows the business to scale vertically. Monetization occurs within the domain of each new product developed and each new version of that product. In other words, every time a new product is created (the first one or a new version), that process and knowledge can be deconstructed into meaningful educational modules that are either new or updates to existing content. This is often referred to as microlearning. One key driver of this business would be to keep the educational content fresh and only create new content if needed.
On the social media front, monetization will eventually happen. A social media payoff takes time. Consistently updating content across social media channels plus staying connected with followers would be time-consuming. However, this investment is necessary to start building an audience and to market products. Virtual assistants would play a part in managing social media channels.

Longer-term, a large building of which I would like to call an “institute” would also be needed. The building would be leveraged for many things including manufacturing products, research, and provide office space for staff. It would also contain classrooms for future onsite classes, space to fulfill sales orders, and space to store raw materials. The institute would contain all the tools, computing, office space, and equipment needed to take on product research and development. Additionally, some custom-built and licensed software would be required for the business to operate.
To grow the business, several software platforms would be required. However, investing in a custom-built software solution would allow the business to host contests, build audiences, and own the data. Acquiring software licenses would be required for subscriptions to online platforms that specialize in e-commerce/marketing, hosting classes, customer engagement, and sales. Again, most of this software can be licensed but a propriety software solution would be used to customize all aspects of providing the best user experience when hosting a contest. This platform would be modular by design and extendable for future growth.
So why do we need to build this software platform? The answer is simple - the data is of great value. Longer-term, the data could be monetized by repurposing it. Over time, the data could be packaged and sold or provided for free via RESTful APIs. The data would be of great value to external entities and systems that could make use of the wealth of information on the products developed and member activity.
By extending the contest platform, monetization could also occur for other types of contests - ones not yet discussed. For example, let us imagine Amazon has a team of software engineers that have been working on an algorithm for data compression. This team could host a contest with a winning prize of 1 million dollars to get help from the Computer Science community. Or, Google could host a contest for a group activity that produces a plan to bring together, as an actionable template, disparate inner-city groups through team-building activities.
It is important to structure any business, especially one based on a creator’s passion, in a way that does not impede the creator from the work they love doing. That may involve hiring others to take on some jobs. It may mean letting go of some responsibilities. It would take about 77 million dollars to start this business - one that is fully staffed and funded for five years. With proper funding, I would gladly delegate much of the leadership responsibilities and business functions to others so I could stay focused on the creative work.
Creativity cannot be operationalized, put on a conveyor belt, or sped up with artificial intelligence. It takes a human with a creative mindset time to create, design, and engineer. It would take a team of professionals to execute this business plan. In the end, I am only sure about one thing. I have a passion for designing consumer products. Executing this plan puts the spotlight on a group that deserves more attention - the designers. I think it would be great to know the story behind every product we own - especially the name of the designer.



Comments
There are no comments for this story
Be the first to respond and start the conversation.